EX9050-MTCP – 12 Input & 6 Output Isolated Channels with ModbusTCP module
CAD$196.35
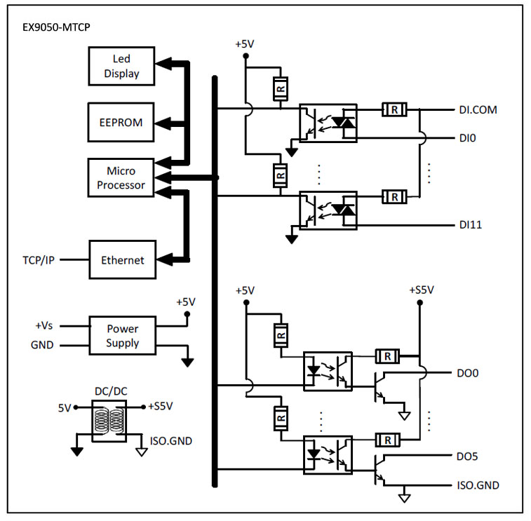
The EX9050-MTCP is a high-density I/O module built-in a 10/100 based-T interface for seamless ethernet connectivity. It provides 12 digital input and 6 digital output channels with 2500Vrms Isolating protection.
Description
The EX9050-MTCP is a high-density I/O module built-in a 10/100 based-T interface for seamless ethernet connectivity. It provides 12 digital input and 6 digital output channels with 2500Vrms Isolating protection.
All of the Digital Input channels support input latch function for important signal handling. Meanwhile, these DI channels are able to be used as 1 KHz counter. Opposite to the intelligent DI functions, the Digital Output channels also support pulse output function.
- Support Ethernet 10/100 Based-T communication
- Support protocol Modbus/TCP,TCP/IP,UDP,ICMP,ARP
- Support 12*DI (Direct/Counter/Freq/Latch)
- Support Counter(Filter/Signal Width-H/L)/Frequency(Value Select)/Latch(H/L) inputs
- Support Wet contact Digital input type
- Support 6*DO digital output(open collector)channels
- 1KHz Pulsed(Freq/Width-H/L/Counts)/Delay(H-L/L-H Width) output
- Support Isolated input and output channels
- EX9000-MTCP series Utility/Software/Command/Web Server Support:
- Utility of EX9000-MTCP
- TCPDAQ(Ethernet I/O) ActiveX Control TCPDAQ(Ethernet I/O)DLL API
- TCPDAQ(Ethernet I/O)Data Structure
- ASCII Command
- MODBUS Command
- Web Server
Additional information
| Weight | 1 lbs |
|---|
Specifications
| Digital input: | (Logic level status can be inversed by Utility) |
| Channels: | 12 |
| Logic 0: | Close to GND |
| Logic 1: | Open (Dry) / +5V~+30V (Wet), Open |
| Event counter: | Supports 1 kHz counter input (32-bit + 1-bit overflow) |
| Isolation: | 3000 VDC |
| Digital output | |
| Channels: | 6 Open collector (NPN) up to 30V/500mA max load |
| General specification | |
| Power consumption: | 2.0 W |






