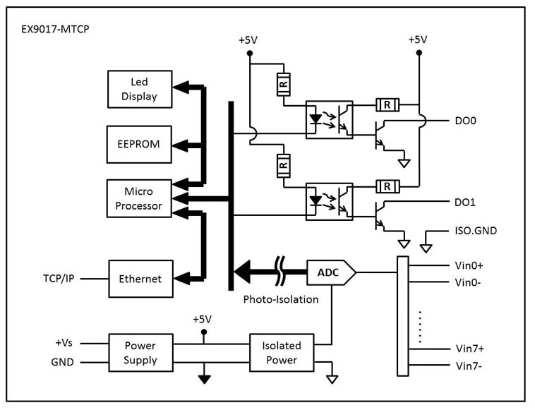
EX9017-MTCP – 8 isolated analog Input & 2 digital output channels with ModbusTCP module
CAD$266.56
The EX9017-MTCP is a 16-bit, 8-channel analog differential input module that provides programmable input ranges on all channels.
Description
The EX9017-MTCP is a 16-bit, 8-channel analog differential input module that provides programmable input ranges on all channels. It accepts millivoltage inputs (±100mV, ±500mV), voltage inputs (±1V, ±5V, and ±10V) and current input (±20 mA, 4~20 mA) and provides data to the host computer in engineering units (mV, V or mA).
In order to satisfy all plant needs in one module, 9017MTCP has been designed with 8 analog inputs and 2 digital outputs. Each analog channel is allowed to configure an individual range for a variety of applications.
- Support Ethernet 10/100 Based-T communication
- Support protocol Modbus/TCP,TCP/IP,UDP,ICMP,ARP
- Support individual channel type setting for ±V, ±mV, mA(4~20)/(0~20)
- Support Linear Mapping
- Support Analog Input Alarm Setting & High/Low Alarm Digital Output
- Support isolated input channels
- Support two digital outputs(open collector)
- 16-bit resolution
- 2 Channels digital output
- 0.1% accuracy
- EX9000-MTCP series Utility/Software/Command/Web Server Support:
- Utility of EX9000-MTCP
- TCPDAQ(Ethernet I/O) ActiveX Control
- TCPDAQ(Ethernet I/O)DLL API
- TCPDAQ(Ethernet I/O)Data Structure
- ASCII Command
- MODBUS Command
- Web Server
Additional information
| Weight | 1 lbs |
|---|
Specifications
| DualWatchdog | |
| Module Watchdog: | yes |
| Ethernet | |
| Protocol: | Modbus/TCP, TCP/IP, UDP, ICMP, and ARP |
| Analog input | |
| Channels: | 8 |
| Resolution: | 16 bit |
| Total sample rate: | 10 Hz |
| Voltage range: | ±150 mV, ±500 mV, 0-5 V, ±10 V, 0-20 mA, 4-20 mA |
| Overvoltage protection: | Withstands overvoltage up to ±35V |
| Sensor Input | |
| Accuracy: | ± 0.1 % |
| Zero Drift: | ±6 μ V/°C |
| Span Drift: | ± 25 ppm/°C |
| Isolation: | 3000 VDC |
| Digital output | |
| Channels: | 2 Open collector (NPN) up to 30V/500mA max load |
| Isolation: | 3000 VDC |
| General specification | |
| Power requirements: | 10 V to + 30 V |
| Power consumption: | 2.0W |




